– 記録 –

よくわからないときはまずやってみる。

  • Raspberry Pi
  • モータ制御
  • ソフトウェア
  • 山
  • 私について
  • お問い合わせ

概要

本サイト内で検索 

NEW

  • <span class="title">JPEG画像をSVGファイルへ変換するWebAPP</span>
    JPEG画像をSVGファイルへ変換するWebAPP
  • <span class="title">2次元の疎なデータを補間しエクセルファイルへ追加</span>
    2次元の疎なデータを補間しエクセルファイルへ追加
  • <span class="title">コンター図をエクセルファイルへ追加する fastAPI</span>
    コンター図をエクセルファイルへ追加する fastAPI
  • <span class="title">PDFを回転・削除・結合、暗号化・復号化するWebAPPの作成</span>
    PDFを回転・削除・結合、暗号化・復号化するWebAPPの作成
  • <span class="title">iCalendar .ics ファイルを生成するWebAPPの作成</span>
    iCalendar .ics ファイルを生成するWebAPPの作成

POPULAR

  • 地形図 磁北線の引き方
  • Screen shot iCalendar .ics ファイルを生成するWebAPPの作成
  • Screen shot - unlock pdf PDFを回転・削除・結合、暗号化・復号化するWebAPPの作成
  • Result ブラシレスモータの電圧方程式
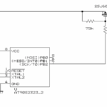
  • Schematic CAN通信アダプタ Raspberry Pi zero W
Theme: Scaffold by Danny Cooper